《三国志幻想大陆》诳诡司马懿技能有什么 技能介绍介绍
三国志幻想大陆的诳诡司马懿是三国志幻想大陆10月26日更新后的新武将,他的技能有普攻-虎扼、怒攻-诡谲之章、龙魂技-殇士三千、觉醒无双-无双之力。

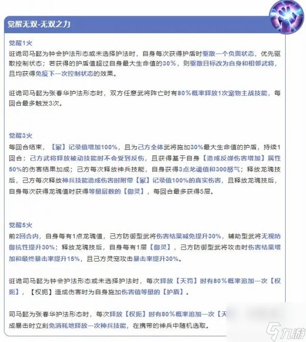
【技能】



【人设】
曹丕代汉称帝后,司马懿备受重用,曹丕抱恙,曹真曹休等人为独揽大权、散播抹黑司马懿的流言。司马懿只能装病在家暂避风头,同时思考解决困境的方法。再三考量,司马懿发觉:在暗流汹涌一触即发的情势下,为了保全司马家,必须让自己对于曹魏“有用”,而面对曹真曹休等人的再三压迫,他也对自己一直以来隐忍的人生观产生了怀疑——忍可以避一时之祸,但猜忌和流言并不会因此而消退,也许随时会被激发而威胁到整个家族的存亡。
装病期间,曹真曹休在一次试探时把剑刺进了他的右腿,为避免被抓住把柄,他生生承受了痛苦,他因此醒悟,司马氏已到生死存亡之刻,隐忍似乎也已不再有用,自己必须变得更强大。他开始如饥似渴地阅读家族中积累的战策古籍,并在族长的指点下找到一卷蒙尘的无字兵书,传说兵书可现三千兵士,可多番研究仍未能探其奥妙。直到一名侍女无意中发现他装病之事,还将隐约偷听到的“养三千死士”之事告密给曹真曹休。曹真曹休前来问罪,欲以欺君叛乱之名羁押司马氏数百族人,此刻司马懿守护司马氏的拳拳之心唤醒了无字兵书中的三千兵马,将来者击溃。
他终于明白,一味的隐忍退让并不是解决所有问题的法则,朝野沉浮如逆水行舟,不进则退,有时候适当反击、亮出自己爪牙才是威慑敌人的最好办法,想清楚这一点的司马懿在兵书的帮助下觉醒了龙魂之力。
觉醒后的诳诡司马懿重返朝堂,一改谦让隐忍的作风,积极作为、果敢杀伐,一时风头无两、权倾朝野。他将政敌清洗镇压,玩弄于股掌之中。“圣人不能违时,亦不可失时”,《易经》中“乘时顺变”的观念也影响了他,根据时情抓住机遇才能占据上风。为了司马家能抓住未来可能的时机,司马懿一方面研究无字天书产生书灵的原因,希望能最大程度为己所用,另一方面严格培养后辈,将希望寄托于下一代人。
相关知识
《三国志幻想大陆》诳诡司马懿技能有什么 技能介绍介绍
三国志幻想大陆T0武将排行榜
《三国志幻想大陆》中 荀彧的技能有什么
三国志幻想大陆隐忍多年顶疯相见活动怎么玩 三国志幻想大陆隐忍多年顶疯相见活动玩法攻略
三国志幻想大陆司马懿武将搭配
三国志幻想大陆张琪瑛技能介绍
《三国志幻想大陆》司马懿伤害怎么算
仙凡幻想技能有哪些 仙凡幻想职业技能介绍
《三国志幻想大陆》善灵腾瑞羚灵介绍
三国志幻想大陆2023兑换码大全分享 三国志幻想大陆2023兑换码使用方法介绍
推荐资讯
- 1mc.js网页版点击即玩 m 25882
- 2老六爱找茬美女的烦恼怎么过- 6160
- 3博德之门3黄金雏龙法杖怎么得 6023
- 4《大侠立志传》剿灭摸金门任务 5469
- 5代号破晓官方正版角色介绍 5180
- 6《我的世界》领地删除指令是什 4993
- 7闪烁之光11月兑换码大全20 4979
- 8赛马娘锻炼到底的伙伴支援卡事 4966
- 9部落冲突陈塘关版本的玩法介绍 4795
- 10爆梗找茬王厕所特工怎么通关- 4719