逐神奏好玩吗 逐神奏玩法简介
来源: 时间:2025-12-02 13:02
期待已久的手游逐神奏即将登陆九游,这款手机游戏吸引了大批玩家的关注,想下载这款游戏,有很多粉丝都在问九游小编逐神奏好玩吗?逐神奏值不值得玩?现在就为大家来简单分析下,看看这款游戏的玩法特点和游戏剧情介绍 。
逐神奏快速预约/下载地址(需优先下载九游APP):
手机扫码下载九游APP预约 预约订阅最新动态 优先九游APP下载
1、逐神奏简要评析:
在《克斯多诺》一代的基础上完善了方方面面,望以此向玩家呈现更精彩的文字世界。
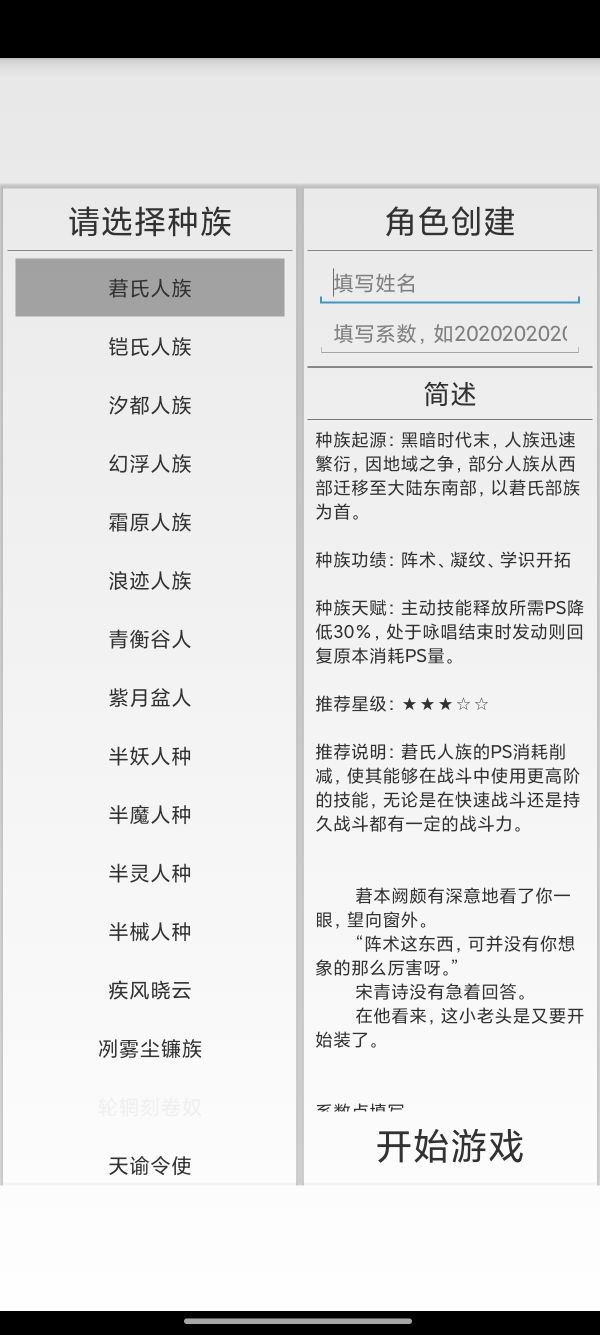
2、逐神奏图片欣赏:





通过上面的游戏介绍和图片,可能大家对逐神奏有大致的了解了,不过这么游戏要怎么样才能抢先体验到呢?不用担心,目前九游客户端已经开通了测试提醒了,通过在九游APP中搜索“逐神奏”,点击右边的【订阅】或者是【开测提醒】,订阅游戏就不会错过最先的下载机会了咯!
九游APP 玩新游 上九游
全球好游抢先下
福利礼包免费领
官方直播陪你玩 立即下载
相关知识
逐神奏好玩吗 逐神奏玩法简介
繁星永奏好玩吗 繁星永奏玩法简介
原神星逐海好玩吗 原神星逐海玩法简介
此间逐梦好玩吗 此间逐梦玩法简介
原神祭神奏上任务详情
逐光战纪好玩吗 逐光战纪玩法简介
原神遐音逸奏音乐礼包 原神遐音逸奏音乐礼包内容
原神》音逸奏音乐礼包介绍
《原神》4.1遐音逸奏礼包内容介绍
原神遐音逸奏礼包内容介绍
推荐资讯
- 1mc.js网页版点击即玩 m 19832
- 2老六爱找茬美女的烦恼怎么过- 6023
- 3博德之门3黄金雏龙法杖怎么得 5878
- 4《大侠立志传》剿灭摸金门任务 5296
- 5代号破晓官方正版角色介绍 5023
- 6赛马娘锻炼到底的伙伴支援卡事 4799
- 7闪烁之光11月兑换码大全20 4773
- 8《我的世界》领地删除指令是什 4732
- 9部落冲突陈塘关版本的玩法介绍 4655
- 10爆梗找茬王厕所特工怎么通关- 4520
资讯热点排名