《饥荒》远古圣殿迷宫走法教学 饥荒远古圣殿迷宫怎么走
《饥荒》远古圣殿有多个房间衔接,并且缺少引导,很多玩家在这个迷宫之中找不到路,想要知道远古圣殿怎么走的玩家请看下面“爱吃糖的维泽”带来的《饥荒》远古圣殿迷宫走法教学,希望能够提供帮助。
档案馆后新增远古圣殿,仅能从地表海上大漩涡进入,落入落水洞房间。在档案馆供电以后方可使用落水洞房间中的圣殿路标,进入面具房间,继续前进来到圣殿入口房间。除去落水洞房间、面具房间以及科雷尚未实装的房间,当前版本有以下16个房间:
谜题房间 圣殿入口房间 雕像房间*3,分别是国王、大门、守卫 知识饮水机房间*2,分别是青色和棕色 发电机房间 剧本房间 没有标志性的房间*7然后根据房间之间的关系绘制出关系图:

可以看见存在四条竖直方向的房间列,每一列都有四个房间彼此相连接。可以看见中间的两列房间同时与两侧的两列房间相连,此时我仅以为这是一个普通的双层结构,中间两列分别占一层。
然后我听说科雷开发者说自己有手段找到正确的路,注意到传送塔的名字为“圣殿路标”,表明他具有指路作用。注意到其底座的纹路存在不同的样式,统计后发现以房间中心观察,具有以下四种样式:




以房间中心为下方观察,底座具有三个小圆分别指向下方、左上,右上。小圆的外圈上有一定数量月岩颜色的记号。在现有的迷宫地图的基础上,记录每个房间四个路标的样式,发现一定规律,猜测后得到验证:四个样式分别代表四个方向,房间并非多层结构,而是单层结构,边缘的房间首尾互相联通。
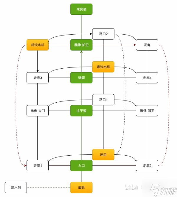
便有了以下迷宫地图:

图中虚线表示与另一侧边缘的房间相连接,箭头表示单向通过,灰底房间表示具有标志性,白底表示无标志性,图例给出了四个方向的圣殿路标的样式。
有了地图和辨别方向的手段以后,就可以轻易走到任何想要的房间了。比如我当前在入口房间,想要去主干道,也就是向前走,那么就在当前房间中找具有“212”特征的圣殿路标使用即可。
进入的时候快速走“入口-主干道-谜题-雕像护卫”路线,返回的时候可以走“雕像护卫-棕饮水机-走廊1-入口”或者“雕像守卫-发电-走廊2-入口”。
如果不小心迷路了怎么办?根据标志找到自己所处房间,再根据方向走即可。如果所在房间无标志性,由于无标志性房间必定与四个标志性房间相连,只需任意移动一次即可确认自身位置。
相关知识
饥荒远古钥匙怎么用
饥荒远古钥匙使用方法
饥荒新家园远古大门在哪 饥荒新家园远古大门玩法分享
饥荒远古钥匙怎么用 远古钥匙使用攻略介绍
饥荒新家园远古科技怎么解锁 饥荒新家园远古科技解锁方式分享
圣殿迷宫什么时候出 公测上线时间预告
《饥荒》远古铃铛使用方法
饥荒新家园织影者怎么打 饥荒新家园远古织影者通关攻略
《饥荒新家园》远古祭坛修复方法
原神幻境迷宫秘境要怎么走 幻境迷宫秘境走法攻略
推荐资讯
- 1mc.js网页版点击即玩 m 24368
- 2老六爱找茬美女的烦恼怎么过- 6113
- 3博德之门3黄金雏龙法杖怎么得 5972
- 4《大侠立志传》剿灭摸金门任务 5391
- 5代号破晓官方正版角色介绍 5125
- 6赛马娘锻炼到底的伙伴支援卡事 4907
- 7闪烁之光11月兑换码大全20 4898
- 8《我的世界》领地删除指令是什 4894
- 9部落冲突陈塘关版本的玩法介绍 4753
- 10爆梗找茬王厕所特工怎么通关- 4633